受中国记协评奖办公室委托,《中国新闻出版广电报》成立第35届中国新闻奖自荐、他荐初评办公室,本办公室即日起接收直接向中国记协评奖办公室推荐的自荐、他荐作品的参评材料。现将有关事项通知如下:
参评范围
国家批准、具有新闻采编业务资质的新闻单位,在上年度原创并刊播的新闻作品均可参评。具有国内统一连续出版物号的报刊在上年度刊发的新闻业务研究文章可参评。
参评作品的作者应为新闻单位从事新闻采编工作的业务人员,包括与新闻单位具有相对稳定的聘用或合作关系的新闻采编工作人员。新闻单位非采编岗位人员和新闻院所教研人员可参评新闻业务研究项目。厅局级领导干部非作品主创人员不参评。副部级以上领导干部不参评。
上年度社会责任评价不合格的新闻单位主要负责人、直接当事人不得参评。作品刊播当年到作品获奖揭晓时有严重不良新闻职业道德记录的人员不得参评。
作品征集
1.各社会单位(不包括新闻单位)、个人可按本通知自荐、他荐1件作品参评。同一作品只能向1家单位推荐,违规即取消参评资格。
2.作品应获得省部级、中央主要新闻单位年度二等奖以上奖励或入选由中宣部组织评选的“好报道、好评论、好创意作品”,并由3名无作品参加本届评选的新闻专业正高职称人士实名推荐。
3.刊播媒体所在的省级记协、中央新闻单位或中国行业报协会等负责对作品政治方向、舆论导向、业务水平及报送材料审核把关并盖章确认。
4.应在本单位完整公示作品参评材料不少于5个工作日。
作品时长字数要求
坚持短、实、新要求。原则上不报送超长作品。在全部一、二、三等奖获奖作品中,超长作品不得超过10个,每个项目不超过2个。对超长作品按如下标准掌握:以文字为主的消息作品1000字,评论作品2000字,通讯作品4000字;以音频为主的消息作品4分钟,评论作品15分钟,专题作品30分钟;以视频为主的消息作品4分钟,评论作品40分钟,专题作品45分钟;新闻业务研究文章8000字。系列报道作品以所申报的每件代表作体裁适用相关规定,1件代表作超长,视作超长作品。专门类项目同体裁作品按上述要求掌握。
材料制作要求
1.自荐、他荐参评人员应签订《参评人员诚信承诺书》(附件1),填报《自荐、他荐作品公示情况表》(附件2)和《中国新闻奖自荐、他荐作品推荐表》(附件4)。
2.申报作品内容及信息应真实准确,同刊播时一致,不得造假、失实、虚报。音视频作品不得对原版播出、发布作品进行重新录制、编辑,不得删除片花、广告等任何内容,不得增减片头、片尾,复制件应完整,不得切割。同时保存内部编辑、制作和播出审批凭据,包括数字系统编审痕迹。电视作品原则上应带有播出时的频道标识等在线系统包装信息。
3.参评人员、推荐单位和报送单位均应逐字逐句、逐帧逐秒检查核对作品,逐项审核信息。评选对存在差错作品实行获奖等级限制。
4.系统填报文件格式如下:文字作品填报发布时的文字稿,同时上传刊发版面PDF文件;广播作品上传MP3文件;电视作品上传H264视频编码格式的MP4文件,单一文件大小超过500MB,切分成多个文件按顺序上传;新媒体作品填报网址或二维码,上传相关页面截图;新闻版面、摄影、漫画作品等上传RGB模式的JPEG格式图片。
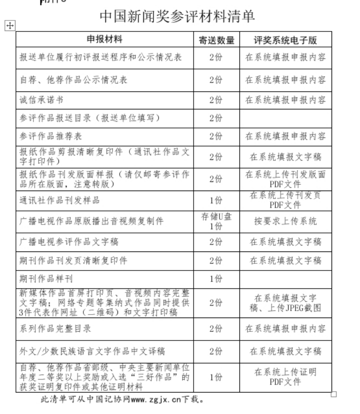
5.申报作品纸质版包括按参评项目填报的相应表格和作品材料。
(1)报纸作品附刊发复印件和所在版面样报;通讯社作品附打印稿和媒体采用样品;期刊作品附刊发页复印件和完整样刊。广播、电视作品附完整文字打印稿。新媒体作品提供长期有效的作品网址(二维码),附作品首屏打印页,有音视频内容的,须提交完整文字打印稿。
(2)广播电视作品同时提交在广播电视端播出的高清晰音视频作品复制件。广播作品格式为WAV或MP3,电视作品格式为AVI或MP4。
(3)由多篇作品集合而成的集纳式作品,如系列报道、专栏和新媒体专题等的代表作,不得作为单篇作品参评其他项目。按如下要求提交相应材料:系列报道、系列纪录片等,填报《系列作品完整目录》(附件5),并在整组报道的开头、中间、结尾3个阶段分别选择1篇代表作,提交3件代表作的样报、音视频、网址(二维码)等。新媒体专题提供首页、3件代表作网址(二维码)和相应文字稿。
(4)国际传播作品,应提交国际传播效果证明材料。
(5)外文和少数民族语言文字作品应附中文译稿,不得改写或超出原文内容。
(6)自荐、他荐作品应提供获奖证明复印件。
材料寄送要求
1.参评需提交申报材料的纸质版和电子版,两者内容应一致。
2.自荐、他荐作品纸质版材料寄送地址:北京市朝阳区东四环南路55号《中国新闻出版广电报》,邮编:100122。收件人:陈妙然,电话:15011150878(或填写:闫松,电话18610394401)。
电子版材料均需通过中国记协新闻评奖系统(http://www.pingjiang.zgjx.cn)填报,系统开启时间为2025年5月6日。自荐他荐作品报送截止时间为2025年5月20日24时。自荐他荐作品寄送机构需与系统选项一致。
3.专项初评项目作品按各专项初评通知要求申报。
4. 以上纸质版材料截止时间为寄达时间,纸质、电子版材料逾期均不受理。
5. 纸质材料请尽量以顺丰快递或者EMS快递的方式寄送,并在外包装上注明“中国新闻奖自荐材料”字样。
(注:再次强调,一定一定不要使用平邮)
相关表格下载请点击:
http://www.zgjx.cn/20250313/d829cde30b06429ebedcf9ed4bbc6f91/c.html
专项初评工作的通知及对应的表格下载请点击:
http://www.zgjx.cn/20250319/6de4071f89244eadaacd4ffa52a07954/c.html

第35届中国新闻奖自荐、他荐初评办公室
2025年3月25日

